Cours - La CLI de Terraform


Les IHM de Terraform
Section titled “Les IHM de Terraform”L’outil en ligne de commande est le moyen d’accès le plus simple et essentiel pour apprendre et maîtriser Terraform.
- Exposition progressive aux concepts et aux pratiques
- Approfondissement progressif de chaque commande selon le besoin
- Intégralité des opérations disponibles
Terraform Cloud / Enterprise
Section titled “Terraform Cloud / Enterprise”Une autre solution est Terraform Enterprise qui présente une interface HTML.

Terraform Cloud est le SASS proposé par la société Hashicorp pour cet outil.
Il offre de nombreux avantages pour le travail en équipe, comme par exemple l’intégration de GIT, des états d’infrastructure.
CDK for Terraform
Section titled “CDK for Terraform”On peut également piloter Terraform avec un langage comme TypeScript, Python, Java, C#, ou Go.
// SPDX-License-Identifier: MPL-2.0
// Importation des modules nécessaires pour CDKTF (Cloud Development Kit for Terraform)import { Construct } from "constructs";import { App, TerraformStack, TerraformOutput } from "cdktf";import { DataAwsAmi, // Pour récupérer des informations sur une AMI AwsProvider, // Fournisseur AWS pour Terraform Instance, // Ressource EC2 Instance} from "@cdktf/provider-aws";
// Définition de la classe principale qui étend TerraformStackexport class HelloWorldTerra extends TerraformStack { constructor(scope: Construct, id: string) { super(scope, id);
// Configuration du fournisseur AWS avec la région US West 2 (Oregon) et profil tfuser new AwsProvider(this, "aws", { region: "us-west-2", profile: "tfuser", });
// Récupération de l'AMI Ubuntu la plus récente const ubuntuAmi = new DataAwsAmi(this, "ubuntu", { mostRecent: true, // Prendre la plus récente filter: [ { name: "name", // Pattern pour Ubuntu 20.04 LTS Focal Fossa values: ["ubuntu/images/hvm-ssd/ubuntu-focal-20.04-amd64-server-*"], } ], owners: ["099720109477"], // ID du compte Canonical (éditeur d'Ubuntu) });
// Création d'une instance EC2 const helloWorldInstance = new Instance(this, "helloworld", { ami: ubuntuAmi.id, // Utilisation de l'AMI Ubuntu récupérée instanceType: "t2.micro", // Type d'instance (éligible free-tier) tags: { Name: "HelloWorld", // Tag pour identifier l'instance }, });
// Sortie Terraform pour afficher l'ID de l'instance créée new TerraformOutput(this, "instance_id", { value: helloWorldInstance.id, description: "ID de l'instance EC2 HelloWorld", });
// Sortie Terraform pour afficher l'adresse IP publique new TerraformOutput(this, "public_ip", { value: helloWorldInstance.publicIp, description: "Adresse IP publique de l'instance", });
// Sortie Terraform pour afficher le DNS public new TerraformOutput(this, "public_dns", { value: helloWorldInstance.publicDns, description: "DNS public de l'instance", }); }}
// Création de l'application CDKTFconst app = new App();
// Instanciation de notre stack avec l'ID "helloworld-terra"new HelloWorldTerra(app, "helloworld-terra");
// Génération du code Terraform JSONapp.synth();équivalent de :
provider "aws" { region = "us-west-2" profile = "tfuser"}
data "aws_ami" "ubuntu" { most_recent = true
filter { name = "name" values = ["ubuntu/images/hvm-ssd/ubuntu-focal-20.04-amd64-server-*"] }
owners = ["099720109477"]}
resource "aws_instance" "helloworld" { ami = data.aws_ami.ubuntu.id instance_type = "t2.micro" tags = { Name = "HelloWorld" }}Les commandes principales de terraform
Section titled “Les commandes principales de terraform”Documentation:
## Obtenir de l'aide sur la CLI$ terraform --helpUsage: terraform [global options] <subcommand> [args]The available commands for execution are listed below.The primary workflow commands are given first, followed byless common or more advanced commands.
Main commands: init Prepare your working directory for other commands validate Check whether the configuration is valid plan Show changes required by the current configuration apply Create or update infrastructure destroy Destroy previously-created infrastructure
All other commands: console Try Terraform expressions at an interactive command prompt fmt Reformat your configuration in the standard style force-unlock Release a stuck lock on the current workspace get Install or upgrade remote Terraform modules graph Generate a Graphviz graph of the steps in an operation import Associate existing infrastructure with a Terraform resource login Obtain and save credentials for a remote host logout Remove locally-stored credentials for a remote host output Show output values from your root module providers Show the providers required for this configuration refresh Update the state to match remote systems show Show the current state or a saved plan state Advanced state management taint Mark a resource instance as not fully functional test Experimental support for module integration testing untaint Remove the 'tainted' state from a resource instance version Show the current Terraform version workspace Workspace management
Global options (use these before the subcommand, if any): -chdir=DIR Switch to a different working directory before executing the given subcommand. -help Show this help output, or the help for a specified subcommand. -version An alias for the "version" subcommand.
## Obtenir de l'aide sur une commande$ terraform apply -h...## Utiliser une commmande avec une option globale$ terraform -chdir /opt/workplace applyLes domaines de commandes
Section titled “Les domaines de commandes”Essentiels
Section titled “Essentiels”- Gérer l’espace de travail
- get
- init
- Gestion du cycle de vie des ressources
- plan
- apply
- destroy
- Inspection / visualisation de l’infrastructure
- show
- providers
- graph
- output
- Gestion de l’état de l’infrastructure
- state
- Test et réécriture
- console
- validate
- fmt
Avancés
Section titled “Avancés”-
Gestion des modules
- get
-
Authentification (Terraform Enterprise)
- login
- logout
-
Gestion d’environnements
- wordspace
-
Import de ressources
- import
-
Tests
- test
Commandes essentielles
Section titled “Commandes essentielles”La commande init encapsule tout ce qui est nécessaire pour rendre utilisable une recette d’infrastructure Terraform.
- Initialisation du stockage de l’état afin de permettre de le stocker dans un backend (on y reviendra)
- Téléchargement des dépendances (modules et providers: idem on y reviendra)
$ ls -a1...main.tf
$ terraform initInitializing the backend...
Initializing provider plugins...- Finding latest version of hashicorp/aws...- Installing hashicorp/aws v4.57.0...- Installed hashicorp/aws v4.57.0 (signed by HashiCorp)
Terraform has created a lock file .terraform.lock.hcl to record the providerselections it made above. Include this file in your version control repositoryso that Terraform can guarantee to make the same selections by default whenyou run "terraform init" in the future.
Terraform has been successfully initialized!
You may now begin working with Terraform. Try running "terraform plan" to seeany changes that are required for your infrastructure. All Terraform commandsshould now work.
If you ever set or change modules or backend configuration for Terraform,rerun this command to reinitialize your working directory. If you forget, othercommands will detect it and remind you to do so if necessary.
$ ls -a1...main.tf.terraform.terraform.lock.hclOn voit que la commande init crée deux éléments cachés
- Le dossier
.terraformcontient les plugins / providers requis par la recette - Le fichier
.terraform.lock.hclstocke la version des dépendances utilisées.
Ce fichier peut être ajouté au contrôle de version afin d’éviter que les versions déployées sont incompatibles.
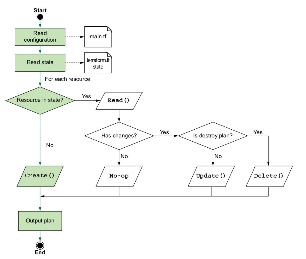
La commande plan encapsule la logique de gestion du cycle de vie pour planifier les actions nécessaires.

Elle est fondamentale dans le fonctionnement de Terraform.
Elle prend en compte l’état et les dépendances entre ressources à générer pour orchestrer les actions à entreprendre.
La commande apply exécute un plan, encapsulant par défaut un appel à plan.
On peut aussi obtenir un plan sous forme de fichier et le passer à apply.
destroy
Section titled “destroy”La commande destroy génère un plan de destruction, encapsulant par défaut un appel à plan.
C’est simplement un alias vers terraform apply -destroy
La commande show affiche le contenu d’un plan ou de l’état.
$ terraform show -json terraform.tfstate$ terraform plan -out plan.out && terraform show plan.outproviders
Section titled “providers”La commande providers affiche les plugins / providers de la recette.
$ terraform providers schema -json | jq | lessLa commande graph produit un graph au format DOT(.dot) de l’infrastructure.
Elle permet de mieux comprendre / documenter des recettes.
$ terraform graph | dot -Tsvg > graph.svgoutput
Section titled “output”La commande output extraie les valeurs qui ont été produites par la recette.
Ces valeurs ne sont pas connues avant l’exécution et sont utiles pour communiquer entre différents modules.
La commande state permet d’afficher et d’interagir avec l’état de l’infrastructure.
$ terraform state list
$ terraform state show <object>console
Section titled “console”La commande console permet d’exécuter des expressions en HCL au sein de l’état actuel de l’infrastructure.
Cela permet de tester des appels de fonction avant de les tester dans le code.
validate
Section titled “validate”La commande validate permet de tester la validité programmatique de la recette, sans faire appel aux ressources.
Elle est pratique pour s’assurer de la qualité du code.
La commande fmt sert à rendre le style du code conforme aux normes.
Elle fixe notamment les problèmes d’espaces et d’indentation pour uniformiser le style du code.
$ cat <<EOF | terraform fmt -> foo = "bar"> l = [1,2, 3]> EOFfoo = "bar"l = [1, 2, 3]