TP partie 8 - Count, for_each et haute disponibilité
Dans cette huitième partie, nous allons explorer les concepts Terraform de count et for_each pour multiplier les ressources, et implémenter un load balancer pour assurer la haute disponibilité de notre application web.
Concepts de multiplication des ressources
Section titled “Concepts de multiplication des ressources”Terraform offre plusieurs mécanismes pour créer plusieurs instances d’une même ressource. Cette capacité est essentielle pour construire des infrastructures redondantes et hautement disponibles.
Count vs for_each
Section titled “Count vs for_each”Terraform propose deux approches principales pour créer plusieurs ressources :
Count : Crée un nombre défini d’instances indexées numériquement (0, 1, 2…). Idéal quand vous voulez simplement multiplier une ressource par un nombre.
For_each : Crée des instances basées sur un set ou une map, avec des clés nommées. Plus flexible pour des configurations variées et évite les problèmes de réindexation.
Haute disponibilité et load balancing
Section titled “Haute disponibilité et load balancing”La haute disponibilité consiste à distribuer la charge sur plusieurs serveurs pour éviter les points de défaillance unique. Si un serveur tombe en panne, les autres continuent de servir le trafic.
Un load balancer (répartiteur de charge) distribue intelligemment le trafic entrant entre plusieurs serveurs backend selon différents algorithmes (round-robin, least connections, etc.).
Architecture cible
Section titled “Architecture cible”Notre objectif est de créer une infrastructure avec :
- 3 serveurs web répartis sur 2 zones de disponibilité
- 2 subnets publics dans des AZ différentes (exigence AWS pour l’ALB)
- Un Application Load Balancer (ALB) automatiquement créé si le nombre de serveurs > 1
- Target Group pour gérer la santé des serveurs
- Health checks automatiques
- Configuration dynamique basée sur le nombre d’instances
Note importante : AWS exige qu’un Application Load Balancer soit déployé dans au minimum 2 zones de disponibilité. Cette architecture reflète cette contrainte en créant 2 subnets publics.

Implémentation avec count
Section titled “Implémentation avec count”Commençons par modifier notre configuration pour utiliser count et créer plusieurs serveurs web.
Ajout des variables de configuration
Section titled “Ajout des variables de configuration”Modifiez le fichier variables.tf pour ajouter les nouvelles variables :
variable "instance_count" { description = "Number of web server instances" type = number default = 3}
variable "public_subnet_cidr_2" { description = "CIDR block for second public subnet (required for ALB)" type = string default = "10.0.2.0/24"}
variable "ssh_key_path" { description = "Path to SSH private key" type = string default = "~/.ssh/id_terraform"}
variable "feature_name" { description = "Name of the feature being tested" type = string default = "load-balancer"}Important : La variable public_subnet_cidr_2 est nécessaire car AWS exige qu’un Application Load Balancer soit déployé dans au minimum 2 zones de disponibilité différentes pour garantir la haute disponibilité. Nous devons donc créer un second subnet public.
Modification de webserver.tf avec count
Section titled “Modification de webserver.tf avec count”Transformons notre instance unique en plusieurs instances avec count et user-data :
# Data source pour l'AMI Ubuntu standarddata "aws_ami" "ubuntu" { most_recent = true owners = ["099720109477"] # Canonical
filter { name = "name" values = ["ubuntu/images/hvm-ssd/ubuntu-jammy-22.04-amd64-server-*"] }
filter { name = "virtualization-type" values = ["hvm"] }}
# Template pour user-datadata "template_file" "user_data" { count = var.instance_count
template = <<-EOF#!/bin/bash
# Mettre à jour le systèmeapt-get update
# Créer l'utilisateur et configurer SSHif ! id "terraform" &>/dev/null; then useradd -m -s /bin/bash terraform usermod -aG sudo terraform echo 'terraform ALL=(ALL) NOPASSWD:ALL' >> /etc/sudoersfi
# Créer le répertoire .sshmkdir -p /home/terraform/.sshchmod 700 /home/terraform/.ssh
# Ajouter la clé publique SSHecho "${ssh_public_key}" > /home/terraform/.ssh/authorized_keyschmod 600 /home/terraform/.ssh/authorized_keyschown -R terraform:terraform /home/terraform/.ssh
# Installer et configurer nginxapt-get install -y nginxsystemctl start nginxsystemctl enable nginx
# Créer la page d'accueil avec numéro de serveurecho '<h1>Server ${server_number} - Feature: ${feature_name} (${workspace})</h1>' > /var/www/html/index.htmlecho '<p>Instance ID: ${instance_id}</p>' >> /var/www/html/index.htmlecho '<p>Load balancer avec user-data</p>' >> /var/www/html/index.html
echo "Configuration serveur ${server_number} terminée avec user-data"EOF
vars = { ssh_public_key = file("${var.ssh_key_path}.pub") feature_name = var.feature_name workspace = terraform.workspace server_number = count.index + 1 instance_id = count.index }}
# Instances EC2 avec count et user-dataresource "aws_instance" "web_server" { count = var.instance_count ami = data.aws_ami.ubuntu.id instance_type = var.instance_type subnet_id = aws_subnet.public.id vpc_security_group_ids = [aws_security_group.web_servers.id] user_data = data.template_file.user_data[count.index].rendered
tags = { Name = "${terraform.workspace}-web-server-${count.index + 1}" Workspace = terraform.workspace Feature = var.feature_name Server = "web-${count.index + 1}" }}Modification de l’infrastructure VPC
Section titled “Modification de l’infrastructure VPC”Avant de configurer les security groups, nous devons modifier vpc.tf pour ajouter un second subnet public requis par l’ALB. Ajoutez les ressources suivantes à votre fichier vpc.tf :
# Data source pour les zones de disponibilitédata "aws_availability_zones" "available" { state = "available"}
# Subnet public 2 (pour ALB multi-AZ)resource "aws_subnet" "public_2" { vpc_id = aws_vpc.main.id cidr_block = var.public_subnet_cidr_2 availability_zone = data.aws_availability_zones.available.names[1] map_public_ip_on_launch = true
tags = { Name = "${terraform.workspace}-public-subnet-2" Workspace = terraform.workspace Feature = var.feature_name }}
# Association subnet 2 avec route tableresource "aws_route_table_association" "public_2" { subnet_id = aws_subnet.public_2.id route_table_id = aws_route_table.public.id}Pourquoi un second subnet ?
AWS impose qu’un Application Load Balancer soit distribué sur au minimum 2 zones de disponibilité différentes. Cette exigence garantit :
- Haute disponibilité : Si une AZ tombe en panne, l’ALB continue à fonctionner
- Répartition de charge géographique : Le trafic est distribué entre les zones
- Respect des SLA AWS : AWS ne garantit ses SLA que si cette condition est respectée
Gestion des security groups
Section titled “Gestion des security groups”Nous devons séparer les security groups pour l’ALB et les serveurs web. Modifiez vpc.tf :
# Security Group pour les serveurs webresource "aws_security_group" "web_servers" { name = "${terraform.workspace}-web-servers" description = "Security group for web servers" vpc_id = aws_vpc.main.id
# SSH depuis l'extérieur (pour administration) ingress { from_port = 22 to_port = 22 protocol = "tcp" cidr_blocks = ["0.0.0.0/0"] }
# HTTP depuis l'ALB seulement (si plusieurs instances) dynamic "ingress" { for_each = var.instance_count > 1 ? [1] : [] content { from_port = 80 to_port = 80 protocol = "tcp" security_groups = [aws_security_group.alb[0].id] } }
# HTTP direct si une seule instance dynamic "ingress" { for_each = var.instance_count == 1 ? [1] : [] content { from_port = 80 to_port = 80 protocol = "tcp" cidr_blocks = ["0.0.0.0/0"] } }
egress { from_port = 0 to_port = 0 protocol = "-1" cidr_blocks = ["0.0.0.0/0"] }
tags = { Name = "${terraform.workspace}-web-servers-sg" Workspace = terraform.workspace Feature = var.feature_name }}
# Security Group pour l'ALB (conditionnel)resource "aws_security_group" "alb" { count = var.instance_count > 1 ? 1 : 0 name = "${terraform.workspace}-alb-sg" description = "Security group for Application Load Balancer" vpc_id = aws_vpc.main.id
ingress { from_port = 80 to_port = 80 protocol = "tcp" cidr_blocks = ["0.0.0.0/0"] }
ingress { from_port = 443 to_port = 443 protocol = "tcp" cidr_blocks = ["0.0.0.0/0"] }
egress { from_port = 0 to_port = 0 protocol = "-1" cidr_blocks = ["0.0.0.0/0"] }
tags = { Name = "${terraform.workspace}-alb-sg" Workspace = terraform.workspace Feature = var.feature_name }}Configuration du Load Balancer
Section titled “Configuration du Load Balancer”Allons lire la documentation des resources autour de Application Load Balancer (Amazon LoadBalancer) sur le registry terraform :
https://registry.terraform.io/providers/hashicorp/aws/latest/docs/resources/lb
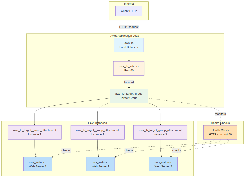
Composants d’un Application Load Balancer
Section titled “Composants d’un Application Load Balancer”Un ALB est composé de plusieurs ressources Terraform interconnectées :

Ressources principales :
- aws_lb : Le load balancer principal qui reçoit le trafic
- aws_lb_listener : Écoute sur un port spécifique (80, 443) et définit les règles de routage
- aws_lb_target_group : Groupe logique qui contient les instances backend
- aws_lb_target_group_attachment : Lie chaque instance EC2 au target group
- Health Checks : Vérifications automatiques de santé des instances
Flux de trafic :
- Client → ALB (port 80)
- ALB → Listener (règles de routage)
- Listener → Target Group (forward)
- Target Group → Instances saines (round-robin)
Exigence multi-AZ pour l’ALB
Section titled “Exigence multi-AZ pour l’ALB”Important : Un Application Load Balancer AWS nécessite au minimum deux subnets dans des zones de disponibilité différentes pour garantir la haute disponibilité. C’est pourquoi notre architecture comprend deux subnets publics (public_subnet_1 et public_subnet_2) situés dans des AZ distinctes.
Cette exigence assure que si une zone de disponibilité entière devient indisponible, l’ALB peut continuer à fonctionner via l’autre zone. AWS refuse la création d’un ALB avec un seul subnet.
Créons un nouveau fichier loadbalancer.tf pour gérer l’ALB :
# Application Load Balancer (conditionnel)resource "aws_lb" "main" { count = var.instance_count > 1 ? 1 : 0 name = "${terraform.workspace}-alb" internal = false load_balancer_type = "application" security_groups = [aws_security_group.alb[0].id] subnets = [aws_subnet.public.id, aws_subnet.public_2.id]
enable_deletion_protection = false
tags = { Name = "${terraform.workspace}-alb" Workspace = terraform.workspace Feature = var.feature_name Environment = "load-balancer" }}
# Target Group pour les serveurs webresource "aws_lb_target_group" "web_servers" { count = var.instance_count > 1 ? 1 : 0 name = "${terraform.workspace}-web-tg" port = 80 protocol = "HTTP" vpc_id = aws_vpc.main.id
health_check { enabled = true healthy_threshold = 2 interval = 30 matcher = "200" path = "/" port = "traffic-port" protocol = "HTTP" timeout = 5 unhealthy_threshold = 2 }
tags = { Name = "${terraform.workspace}-web-tg" Workspace = terraform.workspace Feature = var.feature_name }}
# Attachement des instances au Target Groupresource "aws_lb_target_group_attachment" "web_servers" { count = var.instance_count > 1 ? var.instance_count : 0 target_group_arn = aws_lb_target_group.web_servers[0].arn target_id = aws_instance.web_server[count.index].id port = 80}
# Listener pour l'ALBresource "aws_lb_listener" "web" { count = var.instance_count > 1 ? 1 : 0 load_balancer_arn = aws_lb.main[0].arn port = "80" protocol = "HTTP"
default_action { type = "forward" target_group_arn = aws_lb_target_group.web_servers[0].arn }
tags = { Name = "${terraform.workspace}-web-listener" Workspace = terraform.workspace Feature = var.feature_name }}Sorties adaptatives
Section titled “Sorties adaptatives”Pour une meilleure organisation, créons un fichier outputs.tf dédié qui rassemble toutes les sorties du projet :
# Outputs réseauoutput "vpc_id" { description = "ID of the VPC" value = aws_vpc.main.id}
output "subnet_id" { description = "ID of the public subnet" value = aws_subnet.public.id}
# Outputs pour les instancesoutput "instance_ids" { description = "IDs of the web server instances" value = aws_instance.web_server[*].id}
output "instance_public_ips" { description = "Public IP addresses of the web server instances" value = aws_instance.web_server[*].public_ip}
# Output conditionnel pour l'ALBoutput "load_balancer_dns" { description = "DNS name of the load balancer (if enabled)" value = var.instance_count > 1 ? aws_lb.main[0].dns_name : null}
# URL de l'application (ALB ou première instance)output "web_url" { description = "URL to access the web application" value = var.instance_count > 1 ? "http://${aws_lb.main[0].dns_name}" : "http://${aws_instance.web_server[0].public_ip}"}
# URLs de toutes les instances (pour debug)output "individual_server_urls" { description = "URLs of individual servers" value = [ for instance in aws_instance.web_server : "http://${instance.public_ip}" ]}N’oubliez pas de supprimer les outputs de webserver.tf et vpc.tf.
Concepts avancés : for_each
Section titled “Concepts avancés : for_each”Bien que nous utilisions count dans cet exemple, for_each offre plus de flexibilité.
Voici en particulier un exemple alternatif ou les serveurs ne sont pas des instances indistinctes mais des entités nomméés et stables. Cet aspect est important les instances sont stateful et pas nécessairement identiques (ce qui n’est pas notre cas ici).
# Configuration avec for_each (exemple alternatif)variable "web_servers" { description = "Configuration for web servers" type = map(object({ instance_type = string name_suffix = string })) default = { "web1" = { instance_type = "t2.micro" name_suffix = "primary" } "web2" = { instance_type = "t2.micro" name_suffix = "secondary" } "web3" = { instance_type = "t2.micro" name_suffix = "tertiary" } }}
# Instances avec for_each (commenté pour cet exemple)/*resource "aws_instance" "web_server_foreach" { for_each = var.web_servers ami = data.aws_ami.custom_ubuntu.id instance_type = each.value.instance_type subnet_id = aws_subnet.public.id vpc_security_group_ids = [aws_security_group.web_servers.id]
tags = { Name = "${terraform.workspace}-${each.key}-${each.value.name_suffix}" Workspace = terraform.workspace Feature = var.feature_name ServerKey = each.key }}*/Déploiement et test
Section titled “Déploiement et test”Fichiers de variables pour test
Section titled “Fichiers de variables pour test”Créez différents fichiers de variables pour tester les configurations :
single-server.tfvars (un seul serveur) :
aws_region = "eu-west-3"aws_profile = "default"vpc_cidr = "10.0.0.0/16"public_subnet_cidr = "10.0.1.0/24"instance_type = "t2.micro"ssh_key_path = "~/.ssh/id_terraform"feature_name = "single-server-test"instance_count = 1multi-server.tfvars (serveurs multiples avec ALB) :
aws_region = "eu-west-3"aws_profile = "default"vpc_cidr = "10.0.0.0/16"public_subnet_cidr = "10.0.1.0/24"public_subnet_cidr_2 = "10.0.2.0/24"instance_type = "t2.micro"ssh_key_path = "~/.ssh/id_terraform"feature_name = "load-balanced-cluster"instance_count = 3Commandes de déploiement
Section titled “Commandes de déploiement”# Déploiement avec un seul serveurterraform workspace new single-serverterraform plan -var-file="single-server.tfvars" -out=single.tfplanterraform apply single.tfplan
# Test de l'applicationcurl $(terraform output -raw web_url)
# Passage à plusieurs serveursterraform workspace new multi-serverterraform plan -var-file="multi-server.tfvars" -out=multi.tfplanterraform apply multi.tfplanConclusion
Section titled “Conclusion”Cette partie vous a montré comment utiliser count pour multiplier les ressources et implémenter un load balancer pour la haute disponibilité. Nous avons créé une infrastructure qui s’adapte automatiquement au nombre d’instances : une instance unique sans load balancer, ou plusieurs instances derrière un ALB.
Points clés à retenir :
countpermet de créer facilement plusieurs instances d’une ressourcefor_eachoffre plus de flexibilité pour des configurations variées- Un load balancer améliore la disponibilité et la performance
- AWS exige 2+ zones de disponibilité pour l’ALB : toujours prévoir plusieurs subnets
- La configuration conditionnelle permet une infrastructure adaptative
- Les health checks automatiques garantissent la fiabilité du service
Dans la prochaine partie, nous explorerons les modules Terraform pour réutiliser et organiser notre code de manière modulaire.